Skip links

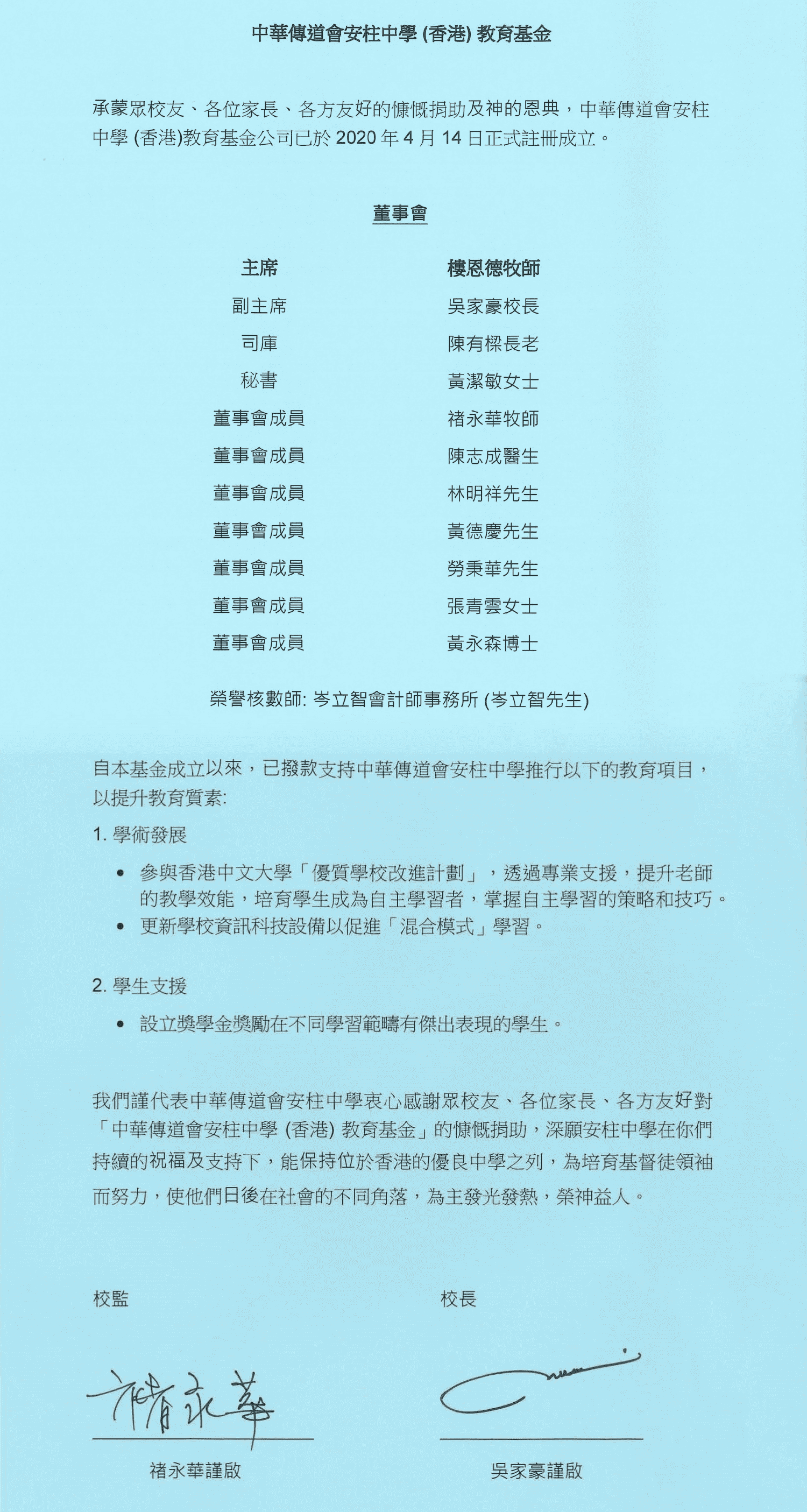
CNEC Christian College (Hong Kong) Education Foundation

Message from Rev. Lau